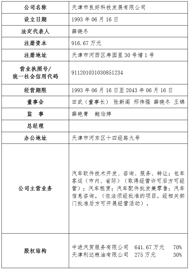
添加收藏员工专区首页良好汽车租赁爱游戏在线(中国)业务领域租车指南我要预定市场活动租车服务人力资源联系我们留言板[A0003_2]良好汽车租赁公司简介组织架构企业荣誉合作伙伴良好大事记信息公开良好汽车租赁您当前所在位置:首页 > 良好汽车租赁 > 信息公开 > 信息公开天津市良好科技发展有限公司
2021-11-01 11:16:31打印阅读次数:1470返回充电方案租车须知租车流程租车服务诚聘英才返回首页爱游戏在线官网 地址:天津市河东区十四经路9号 联系电话:400-611-6060
版权所有:爱游戏在线官网 技术支持:甘肃信尔诺科贸 津ICP备19010368号-1
security